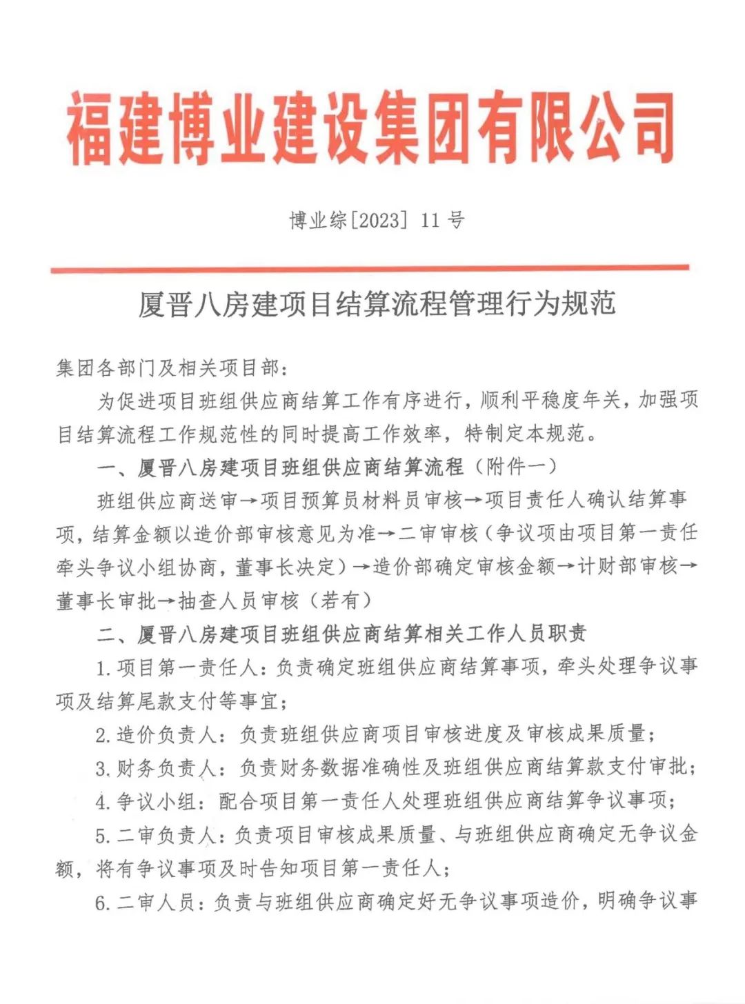
厦晋八房建项目结算流程管理行为规范宣贯会

9月22日,为促进项目班组供应商结算工作有序进行,厦晋八房建项目结算流程管理行为规范宣贯会在公司总部会议室召开,来自八项目的项目负责人及总部机关各部门负责人、结算负责人参加会议。



▲厦晋八房建项目结算流程管理行为规范
通过本次会议的宣贯,进一步规范了项目班组供应商结算和付款流程,明确了结算相关工作人员的职责和分工,制定相应的奖惩制度,规范和督促相关人员全力推进项目结算工作的进展。
公司地址:厦门市思明区仙岳路248号
网址:http://www.dsdha.com
电子邮箱:boye0597@163.com
扫描二维码,关注九游·体育集团
COPYRIGHT © 2018 九游·体育 版权所有